距博览会开幕
还有
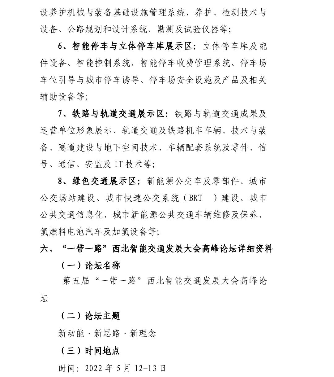
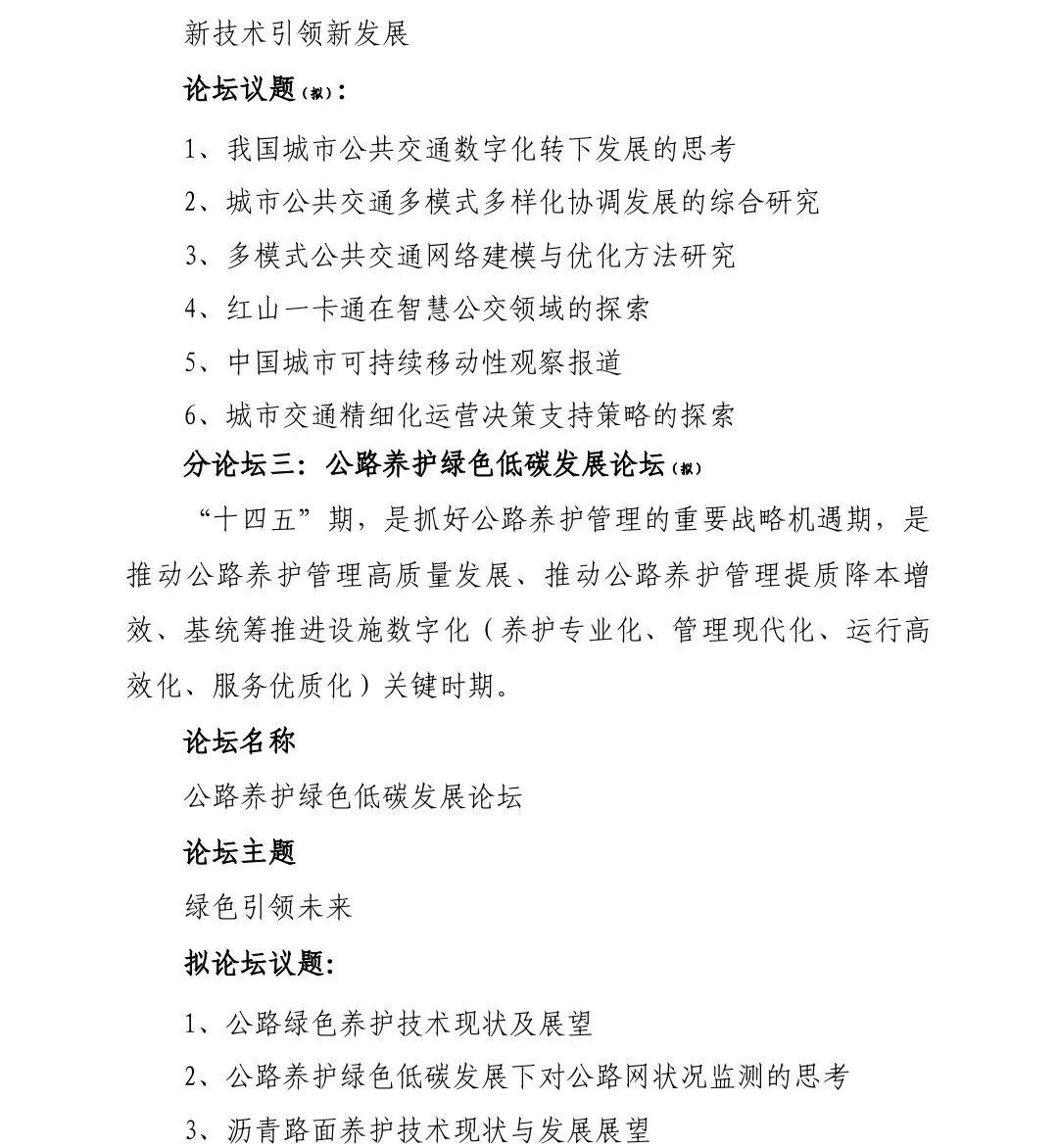
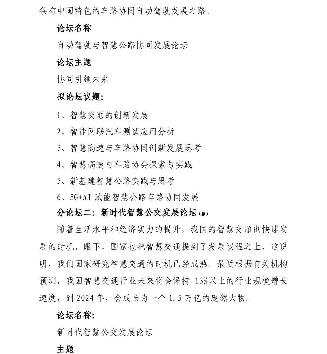
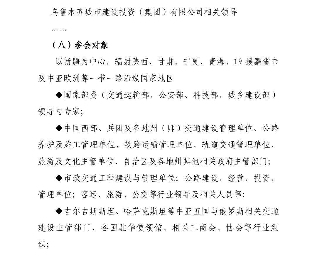
展会动态 当前位置:首页 » 展会动态 » “一带一路”西北国际智能交通发展大会高峰论坛向您发出参会邀请!
“一带一路”西北国际智能交通发展大会高峰论坛向您发出参会邀请!
时间:2021-12-03  

图片

图片

图片

图片

图片

图片

图片

图片

图片

图片

图片


2022西北智能交通产业发展大会高峰论坛诚挚邀请各界专业人士莅临现场,通过商流、信息流、技术流、人才流的汇集,促进跨企业、跨行业、跨区域的交流合作,共享丝路核心区交通产业发展红利,促进交通强国建设发展。


    

版权所有:新疆蜂巢展览有限公司   新ICP备2023002287号  备案图标.png新公网安备 65010402001910号

网站建设技术支持:会天下