为深入贯彻《交通强国建设纲要》部署要求,助力“一带一路”核心区高质量发展,加速推进新疆“十张网”基础设施建设与交通数字化、绿色化转型,拟邀由中国交通运输协会、新疆新能源汽车发展协会主办,新疆维吾尔自治区科学技术厅、新疆维吾尔自治区交通运输厅等单位指导,陕西省智能交通促进会、新疆混凝土工程技术学会、河北智能交通协会等单位协办,新疆生产建设兵团公路学会、乌鲁木齐市交通运输局等单位支持,由新疆蜂巢展览有限公司承办的“第九届新疆智能交通产业博览会暨第九届新疆交通设施与工程博览会”同期将举办“第九届丝路智能交通产业高质量发展大会暨智能交通产业博览会”,将于2026年5月12-14日在新疆国际会展中心隆重召开。
本届大会以 “亚欧新机遇,交通新未来” 为全新主题,聚焦智能网联、绿色交通、基建升级等前沿方向,兼具重要行业价值与深远发展意义。大会将汇聚国内外交通领域政府主管部门、行业龙头企业、专业采购团队、科研机构及专家学者等顶尖力量,精准把握行业发展趋势,深化丝路沿线及中、西亚地区交通领域互联互通,推动区域交通基建一体化与跨国界技术经验互鉴,助力构建紧密的亚欧交通合作共同体;同时为行业搭建高效的资源对接、技术交流与合作洽谈平台,赋能优质企业挖掘沿线市场商贸潜能,为亚欧交通高质量发展注入强劲动力。
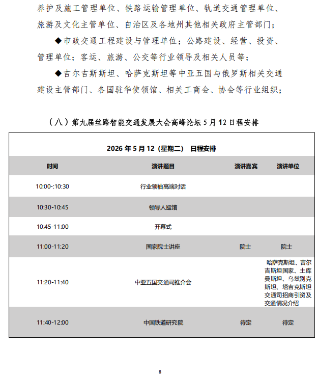
为此,组委会将力邀交通运输部、公安部、科技部等国家部委领导与专家,新疆维吾尔自治区及乌鲁木齐市人民政府相关领导,陕西、甘肃、宁夏等西北省份交通主管部门负责人,以及中亚五国交通司代表、驻华使领馆官员等齐聚一堂,并同步吸引2000余名智能交通领域系统集成商、工程商、产品供应商,公路建设运营单位、公交企业、科研院校专家学者参会,形成跨区域、跨行业、跨层级的高端交流矩阵。现将活动相关事宜通知如下:











5月的新疆,丝路花雨,商机无限。第九届丝路智能交通产业高质量发展大会暨智能交通产业博览会论坛,于2026年5月12-14日,在新疆国际会展中心以高规格、高水准、高价值的鲜明特质,搭建起连接亚欧、辐射丝路的交通交流合作平台。
诚邀各界精英齐聚乌鲁木齐,共赴这场智慧之约,共探交通发展新路径,共绘丝路交通新未来,为 “一带一路” 建设和交通强国战略实施注入强劲动力!


参展咨询